9778818威尼斯
学院概况
学院简介
现任领导
机构设置
学院标识
院训院风
联系我们
学科建设
科研机构
“一流学科”建设
重点学科
师资队伍
教授
副教授
讲师
退休教师
外籍教师
科学研究
科研项目
出版著作
发表论文
科研获奖
学术讲座
人才培养
本科生教育
研究生教育
教务教学
党群工作
党团建设
工会工作
学习园地
学生天地
学工动态
就业工作
社团工作
学生活动
心理健康
校友工作
校友动态
优秀校友
数字人文
丝绸之路历史文化虚拟仿真实验教学中心
文物修复与研究实验室
下载专区
党群工作
学生工作
网站首页
学院概况
学院简介
现任领导
机构设置
学院标识
院训院风
联系我们
学科建设
科研机构
“一流学科”建设
重点学科
师资队伍
教授
副教授
讲师
退休教师
外籍教师
科学研究
科研项目
出版著作
发表论文
科研获奖
学术讲座
人才培养
本科生教育
研究生教育
教务教学
党群工作
党团建设
工会工作
学习园地
学生天地
学工动态
就业工作
社团工作
学生活动
心理健康
校友工作
校友动态
优秀校友
数字人文
丝绸之路历史文化虚拟仿真实验教学中心
文物修复与研究实验室
下载专区
党群工作
学生工作
×
网站首页
新闻动态
通知公告
学术活动
网站首页
新闻动态
通知公告
学术活动
通知公告
当前位置 :
网站首页
>
通知公告
>
正文
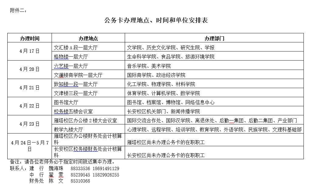
公务卡办理地点、时间和单位安排表
发布时间:2015-04-16
点击量:
上一篇:
关于举办9778818威尼斯“三笔字书写比赛”的通知
下一篇:
关于举办第二届“晒晒你的读书笔记”活动的通知